The Duckiebot Operation Manual
Contents
The Duckiebot Operation Manual#
Welcome to the Duckiebot operation manual!
This book is a great place for getting started with Duckietown.
It contains step-by-step instructions on how to set up your computer, assemble, calibrate, and operate a Duckiebot, along with troubleshooting tips.
Note
If you are new to Duckietown, you should find a course that helps you navigate this content. For example, our massive open online course “Self-Driving Cars with Duckietown”.
If you are a Duckietown veteran, treat this book as a reference manual on how to do specific things.
If you have suggestions on how to improve this documentation, read the Duckietown Book Writer Manual to learn how to make contributions.
How to get help#
Read the FAQ and Troubleshooting to find out how to get support in Duckietown.
Table of Contents#
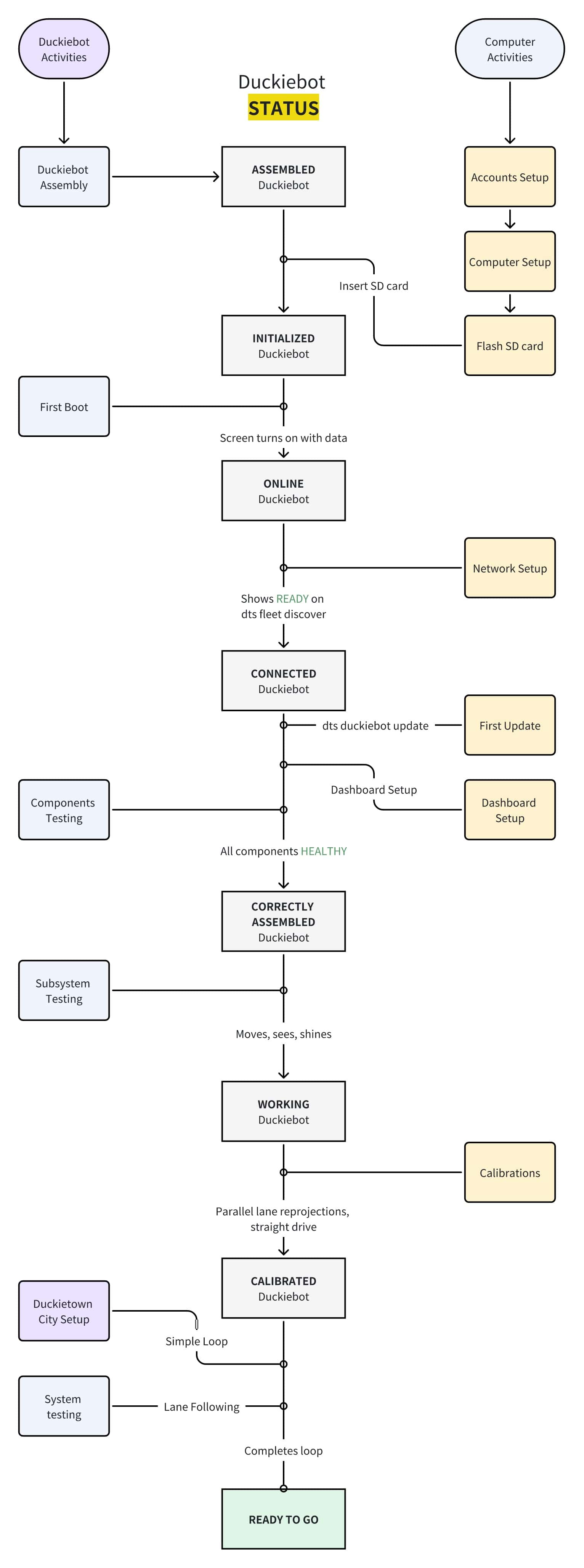
Fig. 1 How to build a Duckiebot: from a box of parts to a self-driving car.#
Start Here - Setup
Duckiebot Operations
Autonomous Behaviors (Demos)
Software Tools
Learning Experiences
FAQ and Troubleshooting